Home | Ham Radio |     Share This Page
Sangean ATS-909X

A rather nice portable shortwave radio

— All content Copyright © 2013, P. LutusMessage Page

Introduction | ATS-909X in depth | Conclusion

(double-click any word to see its definition)

Introduction

I don't normally write articles about radios, but I'm going to make an exception. I have two reasons to write this article about the Sangean ATS-909X. One, I think it's a terrific radio. Two, there is a bunch of misinformation circulating about it on discussion boards, and I think I can correct some of that.

Disclaimer: I have no connection with Sangean or any vendor of the radio. This is written purely as a technically skilled purchaser.

To me, the perfect shortwave radio doesn't exist, but that isn't to say it cannot exist. Since there are amazing radios like the Icom IC-7000 ham transceiver for about US\$1300 at the time of writing (and that I recently acquired), and since it contains within it a first-rate receiver that could exist as a separate product, therefore if only Icom realized there's an unfilled market niche for a really outstanding battery-operated portable receiver for about US\$700, then there really would be a perfect portable radio.

Those who live in the industrialized West get the idea that, for every market need, there's a company willing to jump in and try to fill it. But guess what? As to portable radios, there is a conspicuous gap between the relatively new Sangean ATS-909X (which is a nice radio) and high-end products like the Icom IC-7000, which, although meant for a different audience (radio amateurs), makes a terrific receiver when it's not being a transceiver.

The reasons for this gap are easy to guess — people don't listen to shortwave radio very much any more, some of that need is being filled by the Internet and smartphones, American kids don't learn to build things any more, so they're less likely to put together a ham shack or even a formal shortwave receiving station with an outside antenna.

But you know what? As the Internet has evolved away from being a discussion forum and technical resource and gradually turned into a marketplace, to me at least it has become somewhat boring. I think there are people out there in cyberland who might jump at the chance to do something that doesn't involve being online — just for some variety in their lives.

To wrap up this introduction and get on with a discussion of the ATS-909X, here is the market gap I see that a company like Icom could fill if only they realized that the gap exists:

Consumer level Empty Chasm Amateur radio level

Sangean ATS-909X Shortwave Radio
(about US\$220 at time of writing)

This is a market niche with no candidate radios, in spite of substantial consumer interest. It could be filled with a radio having some of the qualities of top-end Icom radios, but not a transceiver, more modest power requirements, and retail priced at about US\$700.

Icom IC-7000 Ham Transceiver
(about US$1300 at time of writing)

ATS-909X in depth

I've had a lot of radios over the years, including some I've designed, either as a radio amateur or during my time as a NASA engineer. Decades ago it was easier for a manufacturer to find a market for a shortware radio simply because there was more interesting content on the air. Now that the Internet has assumed some of the roles that radio once filled, there are fewer shortwave radio broadcasters that aren't simply emitting propaganda for their home countries.

But this isn't to say there's no interesting shortwave radio content — there's plenty, you just have to be patient and know when and where to listen. And it can't hurt if the radio you choose has the widest possible frequency range.

Purchase

I recently decided to shop for a portable radio, something I do from time to time, often more to see what's available than to actually buy one. This time I decided to actually buy an ATS-909X, because it was reasonably priced, many people had good things to say about it online, and my prior portable radio (a crappy Radio Shack model: Grundig G5, not recommended) had given up the ghost.

I paid about US$220 for the ATS-909X at Amazon.com, and as I awaited the radio's arrival I tried to keep my expectations down. I've watched the quality of consumer shortwave radios gradually decline over the years, along with the decline in public interest in shortwave reception, so I didn't expect much, especially given the low price.

First impressions

So color me surprised. The radio is actually rather well-built. It charges its own batteries if you install rechargeable ones, it has a large, easy-to-read display, and it has a number of features that put it a cut above its price class.

If you select the slow tuning rate, it tunes in 40 Hz steps, small enough steps to allow easy SSB tuning, and another trait that sets this radio apart from others in its class. Also, its filter design is such that you can easily distinguish upper from lower sideband settings, another trait I don't often see in a portable radio.

Sensitivity

Some online reviewers say this radio isn't very sensitive, but I haven't noticed any serious difficulty in that area. In my ham shack I tuned in some relatively weak amateur stations for comparison, with my hamshack receivers attached to large antennas and tuners, and the Sangean using its whip antenna and an attached power pack, and I was able to copy weaker stations on both radios simultaneously. I'm not saying the sensitivity criticism is without merit, but so far I haven't seen any support for it.

Addendum: After several weeks of use, including occasions using the radio outdoors with only the whip antenna and no power connection (therefore no ground path), I have to agree there is some justification for the claim that this radio isn't supremely sensitive when receiving shortwave (but no problems with commercial broadcast AM and FM reception). I can't decide whether the low shortwave sensitivity while using the whip antenna results from the radio's input circuit itself, or a mismatch between the whip antenna and the input circuit. In any case, for outdoor shortwave reception much better results are obtained using the provided wire-on-a-reel antenna than the whip antenna. Again, this is not an issue for AM and FM broadcast reception.

Tuning detent

Before I acquired this radio, I read all about the tuning detent issue. As delivered, there is a spring enclosed within the radio's dial tuning device that produces some resistance to movement — the tuning dial jumps from one position to another a few degrees away. There is a company that will take this spring out for you, in case you're not confident enough in your soldering skills, and the online opinions expressed about this detent tuning seem universal — it was a design error.

I found enough information online to know how to proceed, so shortly after I acquired the radio, I took it apart and delicately unsoldered the dial tuning device from its circuit board, pried it open, and removed the detent spring. Disassembling and reassembling the radio wasn't difficult, but unsoldering, opening, closing and resoldering the dial tuning device was quite difficult, and I don't recommend it to anyone who isn't an expert at soldering and use of small tools, and has all the right equipment at hand.

Anyway, now the tuning mechanism is smooth as silk, which really improves the experience of tuning this radio.

Friction, not light

Because I removed and examined the tuning mechanism, I got a chance to see how it works, and I have a comment. When I see a freely rotating dial on a modern electronic device, I assume it's an optical encoder.

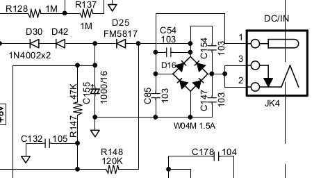
Figure 1: Schematic excerpt from
page 52 of the ATS-909X service manual

This one isn't — it's mechanical. Inside the tuning device are three little mechanical fingers that contact a plate with patterned metal surfaces to encode which direction the user is rotating the tuning knob. I see this as one of the few negatives in this radio — a frequent tuner is eventually going to wear this device out through simple friction.

Power source issue

My regular visitors know I spend a fair amount of time on my boat or in my RV, so I try to get equipment that runs on 12 volts DC if possible. This radio comes with a 9 volt AC power converter, and I read a few online accounts in which someone apparently technically knowledgeable scolded owners for trying to run the radio on a direct-current power source.

Well, I'm a former NASA electronics engineer, responsible for some electronics on the Space Shuttle, so I know my way around electronics, and I will say that this radio is perfectly happy to be powered by 12 volts DC. But rather than wave my hands in the air, let me provide my reasoning.

Figure 2: Mathematical model of full-wave
bridge rectifier powered by 9VRMS AC
Powering the ATS-909X from 12V DC:
  • Click here for the ATS-909X service manual (PDF).
  • Turn to page 52 in the manual — the "Main Schematic Diagram".
  • At the top of the page, you will see a section of the schematic that's also shown on this page (Figure 1, rotated 90°).
  • At the right of the image, you will see the radio's power jack, marked JK4.
  • Those familiar with electronics and schematic diagrams will see that the power jack, which is provocatively marked "DC/IN", is connected to a full-wave bridge rectifier (D16), followed by a 1000 µf 16V capacitor (C155).
  • The power source delivered with the radio is a 9 volt AC, 700 milliamp power pack.
  • The voltage of AC power packs, and AC sources in general, is expressed in RMS (root means squared) units.
  • The peak voltage of an RMS AC source is equal to: $\text{RMS} \times \sqrt{2}$.
  • The radio's bridge rectifier (D16) and filtering capacitor (C155) have the effect of converting the source 9 V RMS AC into a peak voltage of ($9 \times \sqrt{2}$) = 12.72 VDC.
  • The ATS-909X power treatment circuit is mathematically modeled in Figure 2: a full-wave bridge rectifier driven by a 9 VRMS 60 Hz source, a 1000 µf filter capacitor, and a 160 milliampere load (measured). The model demonstrates that the radio's supply voltage averages 12 VDC.
  • Therefore this radio is perfectly happy to be powered by a direct current source, and 12 volts is right in the middle of its acceptance range.
  • I have my ATS-909X right beside me, powered by a normal 12VDC source, and not only is it running correctly, when powered off it charges the NiMH batteries I installed in it.
  • Click here for the ATS-909X owner's manual (PDF).
  • Turn to page 38.
  • Read where it says "External Power Supply: 9V AC 700mA / Negative Polarity Center"
  • First, if the source is AC, it doesn't have a fixed polarity, so why specify that the "negative" pole should be the center conductor?
  • Second, I recommend that people ignore this section of the manual — I personally think it was written by someone who didn't actually understand what they were writing.
  • If you encounter circumstances where you need to run this radio on 12VDC as I do, I recommend that you use the default polarity convention (tip +, ring -), not because the radio cares about the polarity (the bridge rectifier D16 lets it work either way), but because this reduces the chance of a short between the exposed power connector ring and any part of the radio that might have a common path to your 12V source.
  • This is not meant to suggest there's anything wrong with the 9V AC power pack provided by Sangean — it's actually a nice way to minimize the radio noise caused by many AC/DC converter packs with unfiltered diode switching noise. The circuit diagram in Figure 1 shows the Sangean design filters the bridge rectifier to keep it from adding to radio noise (capacitors C54, C85, C147 and C154).

Set a timer/alarm

First, they're not timers, they're alarms. Just thought I would get that straight.

Second, I always have trouble with alarm setting on portable radios — for some reason, I always find the method counterintuitive and hard to remember. It's true once again for the ATS-909X, and this note is as much for me as it is for you, dear reader.

To set a timer:
  • Press one of the three timer buttons. The timer indicator at the upper right will flash.
  • To toggle between an alarm sound and a radio alarm, press the SSB key. The present state will show at the upper right — either a bell symbol (alarm) or a musical note (radio).
  • Use the numeric keys to enter a time of day for the alarm to activate, and press Enter. That completes the alarm setting, but not the radio station selection.
  • Now tune the radio to the desired frequency and mode for the radio alarm.
  • Once tuned, press the memory key followed by the desired timer key. This associates the radio frequency and mode with the timer.
  • To cancel a timer, press a timer button followed by the "C" cancel key.
Conclusion

After several days with this radio, I'm still impressed, perhaps even more so. It's a lot of radio for the price. I didn't set out to write a fully detailed review (many others have done that), only to give an overall impression and address some technical issues.

I think the company that built this radio has a pretty good sense of its audience, and I think they've met most people's expectations — they've certainly exceeded mine. And even though I like this radio, I still think a company like Icom should show a little foresight and build a truly outstanding portable radio to fill what right now is a perfect market vacuum and opportunity.

Home | Ham Radio |     Share This Page